• 政务网
  • 微信
  • 专题
面朝大海 心暖花开
阳光海口欢迎您!
 当前位置: 首页 > 旅游资讯
 
海南:新热点新业态精彩不断 推动消费提质升级
  原标题:海南国际旅游消费年国庆节正式启动  新热点新业态精彩不断 推动消费提质升级  
  
  
 海口世纪大桥雄姿。高林 摄 
  
 热闹的海口石山火山群国家地质公园。 袁才 摄 
 
 蜿蜒美丽的旅游公路。 高林 摄 
 
 热闹的三亚国际免税城。 武昊 摄 
 
 学生在参观文昌航天主题乐园。 阮琛 摄 
 
 万宁日月湾,游客在浪尖跳跃。阮琛 摄 
 
 游客在呀诺达雨林文化旅游区体验“踏瀑戏水”拓展活动。武昊 摄 
 
 三亚大东海,市民游客开心戏水。 武昊 摄 
    
 三亚湾上扬帆起航。武昊 摄 
 

  ■ 从二O一九年十月至二O二O年九月,为期一年
  ■ 组织千场各类促消费和扩消费活动,形成季季有优惠、月月有主题,周周有活动的大旅游氛围,广泛吸引游客到海南旅游

  ■ 进一步扩大海南旅游的知名度和美誉度

  ■ 培育旅游消费新热点新业态,拉动旅游消费增长

  ■ 将海南打造成为业态丰富、品牌集聚、环境舒适、特色鲜明的国际旅游消费胜地

  为期4个月的2019海南暑期旅游推广和消费活动刚刚圆满结束,为期一年的海南国际旅游消费年活动即将在国庆节拉开帷幕。正在建设中的海南国际旅游消费中心,不断向国内外游客抛出丰盛的旅游消费大礼包,旅游消费新热点、新业态精彩不断,亮点频频。

  为期一年的海南国际旅游消费年活动,是我省贯彻落实习近平总书记“4·13”重要讲话和中央12号文件精神的重要举措,是海南国际旅游消费中心建设的重大活动,是海南有效应对经济发展面临新的风险挑战、推动消费提质升级的重大安排。

  围绕“三区一中心”战略定位,为加快落实《海南省建设国际旅游消费中心的实施方案》和《国务院办公厅关于进一步激发文化和旅游消费潜力的意见》,展现海南国际旅游岛建设十年成就,我省将以海南国际旅游消费年活动为抓手,加快推进海南国际旅游消费中心建设,全面推动以旅游为主的现代服务业消费增长,促进海南旅游高质量发展。

  我省将通过为期一年的海南国际旅游消费年活动,提升旅游消费便利化水平,提高服务质量,并结合热带雨林国家公园等一批重大项目的建设,加快打造一批主题公园、环岛旅游公路等旅游吸引物,培育旅游消费新热点、新业态,将海南打造成为业态丰富、品牌集聚、环境舒适、特色鲜明的国际旅游消费胜地,加快推进国际旅游消费中心建设。

  海南国际旅游消费年活动将创新活动方式,加强综合宣传,注重实际效果。据不完全统计,在为期一年的活动中,全省各部门各市县将举办千场各类促消费和扩消费活动、开展系列优惠活动、推出十大主题旅游线路和十大旅游套餐,以丰富的旅游产品、旅游套餐和旅游线路吸引国内外游客,扩大旅游消费,推动旅游业转型升级。

  丰富旅游消费业态,拓展旅游消费热点

  ——扩大海洋旅游消费

  三亚亚龙湾、海棠湾、三亚湾、大东海,万宁神州半岛、石梅湾,海口西海岸,陵水清水湾,琼海博鳌湾等举办至少1场大型亲水、沙滩赛事活动

  开通海口、三亚邮轮海上游,开通三亚歌诗达邮轮“新浪漫号”周末游海南等邮轮旅游产品

  开展系列主题游艇旅游活动,推动游客租赁游艇游玩的政策尽快落地,扩大琼港澳游艇自由行消费

  ——扩大康养旅游消费

  推动海口观澜湖火山岩矿温泉、琼海官塘温泉、三亚南田温泉等六大已营业温泉度假区扩大升级温泉康养产品消费

  发挥博鳌乐城国际医疗旅游先行区优势,开发顶级保健养生和尖端医疗产品,打造“医疗+旅游”消费热点

  以医疗健康为主题,全年引进举办20场医疗康养会议和展览活动

  ——提升文化旅游消费

  举办海南省文创产品设计大赛,推出一批文化创意产品;支持有条件的图书馆、博物馆等文化场所增设文创产品的销售柜台

  创新文旅融合模式,打造“非遗+文物+旅游”文旅体验区,利用我省非遗传习村(所)、非遗馆、博物馆、图书馆等非遗和文物优势资源,推出一批特色文化体验型旅游产品和旅游线路

  加快《三亚千古情》《田野狂欢》《红色娘子军》《C秀》《槟榔·古韵》等旅游演艺产品消费升级,增加更多旅游演艺项目

  丰富“三月三”、元宵换花节、军坡文化节、南洋文化节、潭门赶海节等传统节庆的旅游配套活动,吸引游客广泛参与

  举办海南岛国际电影节,联合全省影院集中开展粉丝见面会、上线发布会等互动活动

  引进举办ISY三亚国际音乐节、三亚国际时装周、中国东盟大学生文化周等文化艺术活动,全年引进举办30场国内外大型演唱会、跨年晚会、音乐会和优秀剧目等

  ——扩大体育旅游消费

  举办亲水运动季、沙滩运动嘉年华等大型品牌活动,吸引游客参与;举办游客喜爱参与的系列配套活动,开展100场滨海、滨水、沙滩等休闲体育活动;丰富低空飞行、滑翔、跳伞等体育旅游消费产品

  丰富体育赛事及延伸活动产品,开展丰富的体育主题活动

  举办海南青少年体育夏令营活动,组织开展30场以篮球、足球、乒乓球、羽毛球等项目为主的培训体验活动

  ——扩大会展旅游消费

  高水平办好海南国际旅游岛欢乐节、保亭七仙温泉嬉水节、澄迈盈滨龙水节、陵水国际青年狂欢节等节庆活动,吸引中外游客广泛参与

  提升中国(海南)国际热带农产品冬季交易会、海南世界休闲旅游博览会、海南国际品牌博览会等本土会展品牌,扩大活动影响力;培育和引进5个国内外大型展览活动

  认真办好博鳌亚洲论坛年会、博鳌旅游发展论坛、博鳌旅游传播论坛、新能源汽车大会等大型国际会议,延长参会人员停留时长

  引进举办30个千人以上大型国际、国内会议,切实扩大会展旅游消费

  ——增加购物旅游消费

  举办海南免税购物节,举办美食购物嘉年华活动,扩大“节庆+美食购物”消费

  拓展海南本土旅游商品消费,多渠道展示推介“海南礼物”等旅游文化商品

  扩大“旅游+金融”消费,举办魅力海南旅游节,加强银行与景区、景点合作,推出一系列旅游年卡、旅游消费“一卡通”等消费方式

  ——拓展森林旅游消费

  加快推进已开放开业的雨林景区提质升级,扩大雨林漂流、雨林探险、养生度假等旅游产品的消费层级

  丰富湿地公园休闲旅游产品,在海口五源河国家湿地公园、海口美舍河国家湿地公园、昌江海尾湿地公园、陵水红树林国家湿地公园等举办系列周末、节假日惠民活动,吸引市民周末出游

  举办系列热带雨林精英挑战赛、徒步登山大会等活动

  ——提高小镇旅游消费

  围绕“吃、住、游、购、娱”要素,丰富小镇旅游消费内容,结合民俗文化特色,在各大风情小镇等推出包括特色美食、健康养生、文化创意、风情民宿等丰富多彩的消费产品

  打造特色旅游文化小镇;各市县围绕主题小镇举办丰富多彩的民俗节庆、文化艺术、体育赛事活动

  ——挖掘乡村旅游消费

  结合现有110家椰级乡村旅游点,培育乡村旅游消费热点;引导市场主体投资乡村民俗、餐饮、共享农庄等,推动乡村旅游消费形式向多样化发展

  举办海南乡村旅游文化节、中国农民丰收节、美丽海南文化旅游季等活动,全省组织开展30场乡村徒步、田园体验、蔬果采摘、扶贫集市等主题活动,丰富乡村旅游消费产品

  ——壮大婚庆旅游消费

  提高现有25个婚庆基地的消费水平,推出一批滨海景区婚礼、热带雨林婚礼、传统特色婚礼等婚庆旅游产品,依托海南特色文化旅游资源开发延伸产品

  举办三亚天涯海角国际婚庆节、三亚目的地婚礼博览会、世界婚礼蜜月岛屿论坛、海南国际婚纱时装周等婚庆主题的活动,吸引游客广泛参与观赏体验

  ——提升美食旅游消费

  举办美食购物嘉年华、海南国际旅游美食博览会、北部湾(海南儋州)旅游美食博览会、海南(定安)端午美食节等美食旅游节庆会展活动,丰富美食旅游消费产品

  各市县围绕本土特色评选十大名菜及十大小吃

  ——拓展夜间旅游消费

  各市县支持有条件的A级景区、高尔夫球场等开设夜场,打造夜游三亚河、夜游南渡江等一批夜游产品

  延长博物馆、图书馆、剧场、美术馆、景区景点、体育场馆、商业场所等的夜间营业时间,每月推出各种主题夜间促消费活动,打造“夜经济”

  ——拓展房车露营旅游消费

  举办海南国际房车(汽车)露营休闲旅游博览会、千车万人游海南等活动,围绕我省东线、中线、西线三条主干线推出精品自驾房车露营旅游线路

  完善房车露营旅游设施,各市县要推动主要旅游景区景点、美丽乡村、风情小镇、沿线服务区、景观平台等利用10%-20%停车位建设房车露营微营地,完善智能水电桩、污水处理等配套设施建设

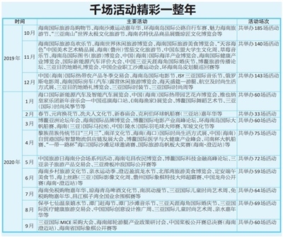
  推出千场活动和多项优惠措施吸引游客

  在为期一年的国际旅游消费年活动中,我省各部门各市县将举办千场各类促消费和扩消费活动——广泛组织开展丰富多彩的各类节庆活动、会议展览、文化艺术、体育赛事、优惠措施等消费活动,形成“季季有优惠、月月有主题,周周有活动”的大旅游大消费氛围,吸引更多游客来海南旅游,切实扩大旅游消费,打造新的消费热点。

  在举办千场节庆活动的同时,我省将充分发挥行业协会作用,引导全省航空公司、景区、酒店、旅游综合体、免税店等市场主体每月推出不同主题的消费惠民措施。开展打折季、促销季、优惠季等各类旅游消费季活动,组织全省景区推出景区门票减免、景区淡季免费开放等优惠,酒店推出“机票+酒店”“酒店+景区”“酒店+游乐”等套餐,旅游综合体推出各类游玩套票,免税店推出优惠券、购物券、折扣券等促销优惠,邮轮和航空公司联合推出“邮轮+机票”等优惠套餐。

  同时,组织全省免税、商超、夜市餐饮、汽车、网上零售、名特优品、家电、农产品等商品开展一系列应季消费、实惠消费、品质消费等主题促消费活动。组织开展免税购物嘉年华、美食购物嘉年华、家电“以旧换新”、海南名特优品采购大会、汽车展销会、网络促销、“农产品进城、工业品下乡”等打折促销活动;组织海口日月广场、美兰机场航空旅游城、三亚一号港湾城等大型商场开展一系列主题促消费活动,激发消费活力。

  推出十大主题旅游线路

  我省将围绕滨海度假、探险体验、体育赛事、乡村休闲、康体养生、家庭亲子、旅游美食、文化艺术、科普研学、民俗节庆等十大主题,向游客推出50条旅游线路

  滨海度假主题的“海洋天堂 清凉怡心之旅”

  推荐行程:

  4天3晚三亚轻松度假游(三亚国际免税城→三亚蜈支洲岛→三亚宋城千古情→三亚天涯海角→三亚南山文化旅游区→三亚大小洞天→三亚西岛海洋文化旅游区)

  6天5晚东海岸冲浪之旅(海口观澜湖狂野水世界→海口华谊冯小刚电影公社→文昌鲁能希尔顿酒店→文昌石头公园→文昌铜鼓岭国际生态旅游区→万宁日月湾冲浪→万宁首创奥特莱斯购物→三亚后海民宿→三亚后海浅滩学习冲浪→三亚蜈支洲岛)等。

  探险体验主题的“海岛户外 秘境探险之旅”

  推荐行程:

  4天3晚山海奢享户外游(三亚鹿回头山顶公园→享海鲜大餐→直升机空中游三亚→体验帆船出海→三亚宋城千古情→保亭呀诺达雨林文化旅游区→户外露营)

  5天4晚温泉雨林探秘游(五指山水满乡→五指山漂流→原始黎村初保村→昌化江之源→海南最高峰五指山攀登→保亭七仙岭温泉养生)等。

  体育赛事主题的“椰风海韵 海岛挥杆之旅”

  推荐行程:

  5天4晚火山风情挥杆游(海口观澜湖高尔夫球会→观澜湖火山岩矿温泉→海口华谊冯小刚电影公社→三亚亚龙湾高尔夫球会→三亚亚龙湾热带天堂森林公园→三亚鹿回头高尔夫球会)

  5天4晚椰风滨海挥杆之旅(海口西海岸高尔夫球会→博鳌亚洲论坛国际会议中心高尔夫球会→博鳌亚洲论坛永久会址景区→海的故事→清水湾高尔夫球会→清水湾游艇会→三亚国际免税城)等。

  康体养生主题的“休养生息 温泉康养之旅”

  推荐行程:

  5天4晚花样温泉之旅(三亚湾体验中医理疗→保亭呀诺达雨林文化旅游区→泡野溪温泉、体验雨林养生SPA→陵水分界洲岛→琼海北仍村→琼海龙寿洋万亩田野公园→琼海官塘体验田园温泉→海口华谊冯小刚电影公社)

  4天3晚温泉康养之旅(海口骑楼老街民宿→品尝海南美食→海口观澜湖旅游度假区→火山岩矿温泉主题公园→琼海白石岭旅游景区→琼海官塘温泉→博鳌水城旅游景区→万宁石梅湾→万宁兴隆温泉度假区→万宁兴隆热带植物园)等。

  家庭亲子主题的“花样体验 温馨亲子之旅”

  推荐行程:

  4天3晚三亚温馨亲子游(三亚湾红树林酒店→三亚亚马逊水上乐园→三亚航空飞行培训基地→保亭槟榔谷黎苗文化旅游区→三亚宋城千古情→三亚水稻国家公园田园亲子活动→三亚亚特兰蒂斯水世界)

  5天4晚山海缤纷亲子游(三亚湾→三亚椰梦长廊→陵水椰田古寨景区→陵水南湾猴岛→陵水分界洲岛→万宁日月湾冲浪→万宁兴隆热带植物园→三亚)等。

  同时,我省将推出滨海度假类、旅游文化类、山海户外类、海岛挥杆类、热带雨林类、乡村民俗类、温泉养生类、原味美食类、航天高铁类、夜间旅游类等十大旅游套餐。  
 
 

 
时间:2019/9/27
来源:海南日报
作者:武昊
 
返回上一页
 
指导单位:海口市旅游和文化广电体育局  主办单位:海口阳光旅游信息与文化传播中心
电话:0898-68723592
琼ICP备19003582号 琼公网安备46010502000334号
指导单位:海口市旅游和文化广电体育局
主办单位:海口阳光旅游信息与文化传播中心
电话:0898-68723592
琼ICP备19003582号
琼公网安备46010502000334号