• 政务网
  • 微信
  • 专题
面朝大海 心暖花开
阳光海口欢迎您!
 当前位置: 首页 > 旅游资讯
 
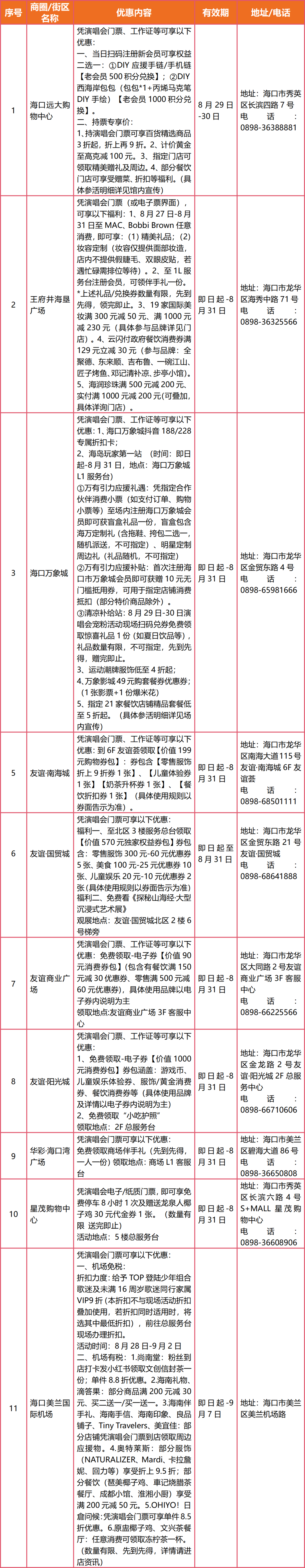
@“福来”们,请收下这份观演全攻略

2025年TOP登陆少年组合

“5/5 One有引力”演唱会-海口站

将于8月29日-8月30日19:00

在海口五源河体育场热力开唱!

海口再度开启“宠粉模式”

为远道而来的“福来”们

准备了一系列专属福利

从出行到购物,从观演到游玩

一站式专属体验等你来解锁~


演出名称:2025年TOP登陆少年组合“5/5 One有引力”演唱会-海口站

演出时间:2025年8月29日-8月30日19:00-22:00(以实际为准)

演出场地:五源河体育场

检票时间:演出当日16:00(以实际为准)

1、持本人二代身份证

2、实名初检验票

3、实名闸机验票

4、依序安检

5、按序进场

(注:本场演出为强制实名,无纸质门票,已购票观众请持身份证入场)



1、因本场演出是实名认证,请认准大麦购票渠道,切勿轻信其他购票来源、切勿在场外购买黄牛票,如因购买黄牛票导致无法入场,一切后果将由个人承担!人、票、证信息不匹配无法入场。

2、温馨提示:本场演出会须对号入座,现场禁止串区换座。

3、购票人与入场人身份信息保持一致。观演人为购票时登记身份证信息的人员,入场要提供门票、与门票信息一致的身份证原件,并进行人脸识别验证与安检!

(1)禁止开展任何形式的应援、聚集请大家做到:不聚集、不夜排、不组织不参与任何形式的线下应援。

(2)禁止携带灯牌、横幅、旗帜、扩音设备等违禁应援物品进入场馆及周围!

(3)禁止发布或扩散应援、聚集等信息文明理智支持自己所喜爱的艺人共同构建绿色健康安全的网络环境!

(4)本次演出禁止出现举大旗、拉横幅等等非理智应援行为,如因应援、聚集等影响公共秩序危害公共安全的行为,造成演出取消无法举办等严重后果,保留对相关人员追究法律责任的权利!

(5)粉丝一切行动须听取相关职能部门指挥。演出结束后请迅速离场,不要在场馆附近聚集逗留。请大家理智追星,自觉遵守相关规定!

请大家保持公共秩序,如出现不听劝阻造成社会混乱,需承担相应法律后果!如果因场外应援聚集等非主办方原因导致演唱会无法顺利进行或演出取消,主办方仅承担退票责任。


1、严禁携带打火机、冷焰火、烟花爆竹、烟雾弹、汽油、酒精、喷雾类化妆用品等易燃易爆物品;

2、严禁携带毒品及无处方凭证药物;

3、严禁携带旗帜、旗杆、横幅、标语、传单;

4、严禁携带长柄伞(可以自行准备雨衣、折叠伞)等各类易造成人身伤害的棍棒及尖锐物品;

5、严禁携带宠物入场(导盲犬除外)、交通工具(含自行车、平衡车、滑板、助力轮椅、电动轮椅等)入场;

6、严禁携带保温杯、各种酒水、饮料、玻璃瓶等瓶(罐)装饮品;

7、严禁携带已开封包装食品和未开封金属、塑料、硬质或无食品安全许可标志的食品;

8、严禁携带激光笔、强光手电、发光灯牌;

9、严禁携带无人机、三脚架、专业摄影摄像设备等。

*入场观众均被认为己阅读、理解并接受以上条款。

1、需凭本人有效身份证件实名制入场或根据购票平台短信提示操作入场;

2、文明观演,请勿到舞台献花,请勿跨越隔离护栏,请勿向场内和舞台投掷任何物品,请勿随地乱扔垃圾;

3、请勿在护栏、墙壁上张贴灯牌、横幅等应援物;

4、请提前入场避免排队拥堵影响观演;等待朋友的观众可以入场后等待汇合,切勿在安检口长时间逗留造成拥堵。

1、设立了大件行李寄存处,路线详见引导图。

2、贵重物品建议自行保管(如相机、现金、首饰、手机、证件、手提电脑等)请勿寄存。

3、易燃,易爆或有特殊刺激性气味的物品禁止寄存。

4、寄存后请妥善保管好寄存条。

5、寄存处时间:14:00-24:00。


1、观看演唱会期间请您提前备好雨衣应对突发天气,携带防蚊虫用品避免叮咬、降低传染病风险;

2、现场存包请认准官方指定存储处,切勿选择非官方渠道以防物品遗失;

3、请务必随身携带身份证等有效证件,有序入场,祝您观演愉快!


建议各位歌迷提前规划行程,选择合适的出行方式,确保顺利观演。

美兰机场位于海口市美兰区,距市区约23公里,车程45分钟。美兰机场服务热线:0898-65760114。

机场--市区--海口五源河体育场出行方式

1、高铁站:从机场内步行15mins到达【美兰站】,乘坐市域列车直达【海口长流站】,打车10mins到达体育场;

2、机场大巴:乘坐机场大巴到达海口西站,再乘坐出租车;

3、网约车:美兰机场T1/T2到达厅网约车平台乘坐网约车,可直达体育场。

海口有秀英港、新海港和南港三个港口。具体航班信息和购票请关注“新海港”“琼州海峡轮渡管家”“粤海铁路”公众号查看及预定船票。

演出活动结束后所有免费公交专线车将原路返回,下车点即为上车点,请留意以防误乘。

因场馆周边网约车、出租车数量有限,难以保障快速疏散,建议观演群众优先选择乘坐公交车到达市区,再换乘出租车或网约车至目的地。

适时管制时间

8月29日至30日每天15:30-23:30

交通管制道路

进场时,调整长传路南往北单向通行、文体中心北路东往西单向通行的交通管控措施;退场时,调整文体中心中路(长传路至长彤路)西往东单向通行、长传路北往南单向通行、文体中心北路东往西单向通行的交通管控措施;进退场期间的长滨路、文体中心中路、长传路、文体中心北路道路将根据车流量实施适时交通管控措施。

退场路线示意图

8月29日至30日

五源河体育场大型演出活动

免费专线、摆渡线路明细表


五源河体育馆大型演出活动P4-P7停车场摆渡线走向图及停靠站点示意图:


福利一:凭票根领欢乐节限量周边

时间:8月25日-8月31日每日17:00-22:00

地点:海口9大欢乐驿站

STEP1:持“登陆少年组合”演唱会票根(电子/纸质均可)+完成 “贪吃蛇大作战”注册 → 现场领取欢乐节限定文创;

STEP2:9大欢乐驿站打卡点位(上邦百汇城、友谊阳光城、王府井海垦广场、华彩·海口湾广场、日月广场、望海国际广场、星茂购物中心、东坡老码头、FUNBAY自在湾)。注:每人限领1份,不可重复领取。

福利一:全城集卡·告白行动

时间:8月25日-8月31日每日17:00-22:00

发帖:社交平台发布打卡照,带话题 #2025海南国际旅游岛欢乐节#一起躺平海口的夏天

兑主题明信片:向管理员出示帖子→领取明信片→写告白→带走珍藏或交回驿站管理员

住专线酒店直接享演唱会场馆接送,价格低至247元还含双早,按区域选超方便!

【琼山专线酒店】:天艺东环大酒店/维也纳国际酒店(海口高铁东站店)/海口明光胜意大酒店

【南海大道专线酒店】:维也纳国际酒店(海口高铁东站店)/海口宝驹酒店(高铁东站龙湖天街店)

【海甸岛专线酒店】:海南新燕泰大酒店/美兰温德姆大酒店


海口蹦蹦巴士专线将为所有远道而来的“福来”们,提供从市区内热门景点到演唱会场馆的一站式专属接驳服务。同时,还精心策划了音乐派对、引力互动等福利等你来体验。

1、专属音乐派对:蹦蹦巴士音乐总监Mike将量身打造「ONE有引力」专属蹦迪歌单,全程播放TOP登陆少年组合的热门金曲,带全车粉丝感受海口街头最拉风的“移动应援声浪”!

2、引力互动:关注 [ 蹦蹦巴士 ] 官方抖音&小红书&公众号;带话题#蹦蹦巴士#海口周末游#TOP登陆少年组合演唱会,在抖音、小红书、微博、视频号等平台发布精彩内容;即可参与专属宠粉福利!限量海口及蹦蹦巴士周边等你来拿!

8月29日-30日演出当天运营路线:

22:00-01:00:五源河→ 日月广场免税店→ 钟楼→ 华彩广场→ 世纪海角→ 自在湾→ 五源河

8月28日-31日日常运营路线:

19:00-23:15:世纪海角→ 自在湾→上邦→日月广场免税店→东湖→骑楼→海大南门夜市→华彩广场→世纪海角→自在湾→五源河

23:15-02:15:五源河→日月广场免税店→钟楼→华彩广场→世纪海角→自在湾→五源河

即日起-9月30日,歌迷们可享受海口文旅X滴滴优惠大礼包,快扫描下方图片内二维码了解吧!

 
时间:2025/8/29
 
返回上一页
 
指导单位:海口市旅游和文化广电体育局  主办单位:海口阳光旅游信息与文化传播中心
电话:0898-68723592
琼ICP备19003582号 琼公网安备46010502000334号
指导单位:海口市旅游和文化广电体育局
主办单位:海口阳光旅游信息与文化传播中心
电话:0898-68723592
琼ICP备19003582号
琼公网安备46010502000334号