
坎耶·维斯特世界巡回试听会-海口站
加场演出
将于9月28日在海口五源河体育场上演
海口宠粉行动不断上新
优惠持续加码
这一次,海口放大招啦!
联动三亚、万宁、保亭
五指山、琼海等地
重磅推出宠粉优惠活动
涵盖景区、酒店
休闲娱乐、康养等方面
让全国各地的游客
在畅享音乐的同时
感受到海南的热情,海口的活力!
福利一:“健康岛 快乐城”限定潮玩产品
产品内容:特色医疗旅游产品,包含“试听+健康两不误,琼海乐城一日健康游”“滨海疗愈,琼海乐城预见美好未来——5天4晚早筛奇幻之旅”“椰城狂欢,时尚蜕变——5天4晚焕新之旅”“活力海南,朋克养生——4天3晚海南乐城养生之旅”“明眸绽放,即刻矫正——6天5晚海南明眸之旅”5条线路
优惠活动:凭门票可享7折,粉丝特惠139元起
联系方式:田管家18976753893;刘管家18976753857
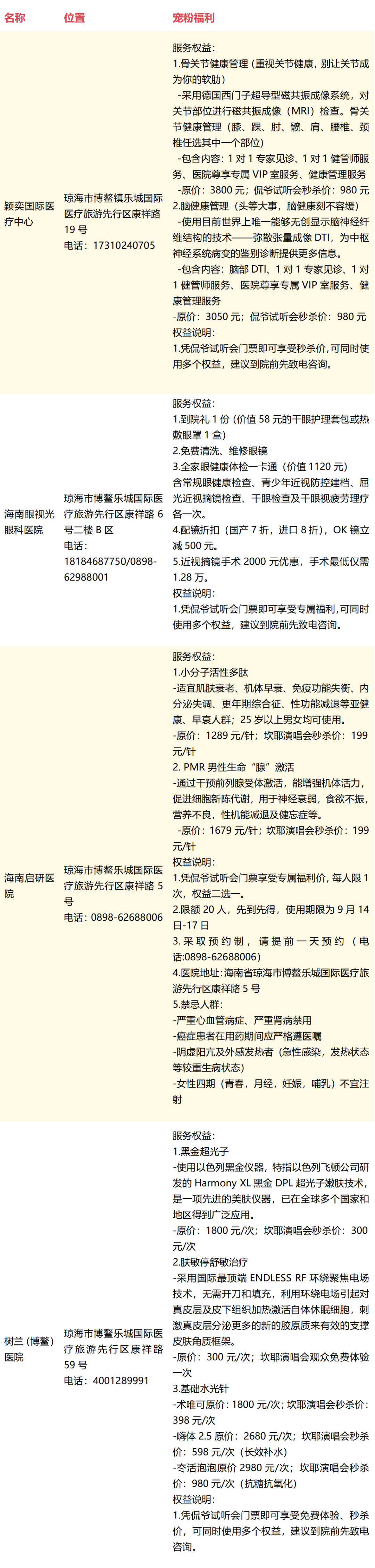
福利二:乐城特色康养服务
产品内容:乐城先行区4家医疗机构12个医疗服务权益