• 政务网
  • 微信
  • 专题
面朝大海 心暖花开
阳光海口欢迎您!
 当前位置: 首页 > 体育资讯
 
活动报名|2023年海口市“飞扬少年”暑期体育夏令营8月4日开营

  8月4日-18日,以“缤纷夏日,追逐梦想”为主题的2023年海口市“飞扬少年”暑期体育夏令营将在海口五源河体育中心进行,活动将设置篮球、足球、跆拳道、田径四个项目,各安排6次训练和1次比赛。目前活动正在火热报名中,报名将于8月2日截止。

SUMMER
招募详情如下
01
招募对象
海口市小初学生,热爱运动,身体健康,有一定自理能力。
02
项目组别
小学组(三年级至六年级)、初中组。

03
招募规模
每个项目各组别限报25人。

04
师资人员
由经验丰富的体育老师及具备专项运动资格的教练组成。

05
开展形式
实操为主+理论为辅。

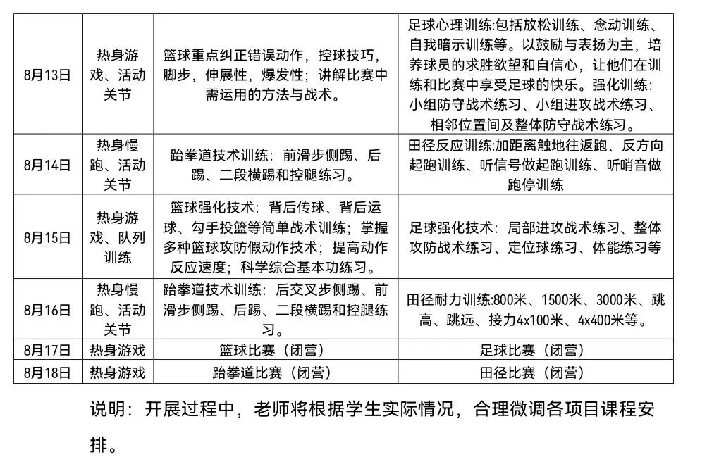
课程表



06
课程收获


  (一)学习习惯
  学习自主。自主制定学习目标及训练目标,合理分配训练体能及学习时间,认真、专注、高效完成。

  (二)运动习惯
  运动小专家。养成良好运动习惯,掌握正确运动方式及合理分配自我运动量。

  (三)能力训练

  健康习惯训练、意志品质训练、注意力训练、合作交往能力训练等。

07
营课亮点

  (一)随时随地的安全意识;
  (二)国际认证的器材装备;
  (三)科学合理的授课流程;
  (四)资称合格的专业老师;

  (五)防止意外的特种保险。

08
活动要求

  (一)营员必须身体健康、自愿参加、家长支持;

  (二)营员必须遵守夏令营的活动纪律,不得擅自离开活动场地,离开活动地点必须告知辅导教师;
  (三)营员自备运动服装、鞋子等物品;

  (四)营员交通食宿、训练补给等自理。

09
报名办法
1.凡参加夏令营活动的学生,在家长指导下选择报名(可报名1个或多个项目);
2.提供学生身份信息及1张1寸免冠照片,填写报名登记表及免责协议书等,家长签字;
3.报名截止时间为2023年8月2日,联系人:张老师,联系电话:18889622300;
4.扫描下方二维码报名。

本次活动由海口市旅游和文化广电体育局主办,海口市体育运动学校承办。

 
时间:2023/7/28
来源:海口旅游
 
返回上一页
 
指导单位:海口市旅游和文化广电体育局  主办单位:海口阳光旅游信息与文化传播中心
电话:0898-68723592
琼ICP备19003582号 琼公网安备46010502000334号
指导单位:海口市旅游和文化广电体育局
主办单位:海口阳光旅游信息与文化传播中心
电话:0898-68723592
琼ICP备19003582号
琼公网安备46010502000334号